Research
An interdisciplinary initiative to enhance project decision-making by mimicking human cognition—optimizing efficiency and sustainability via IoT-based perception, cognitive learning, and AI/robotic actuation.
Leverage IoT, sensing, robots, and digital systems to collect data on process, material/carbon flow, project behaviours, and KPIs.
Use cognitive computing and AI to understand project context and adapt processes/structures to improve key performance indicators.
Apply AI and robotic actuation to (semi-)automatically implement optimized activities for efficiency, safety, and sustainability.
Projects

Comprehensive carbon data ontology, trustworthy carbon data model, intelligent carbon management system framework, integrated carbon digital twin

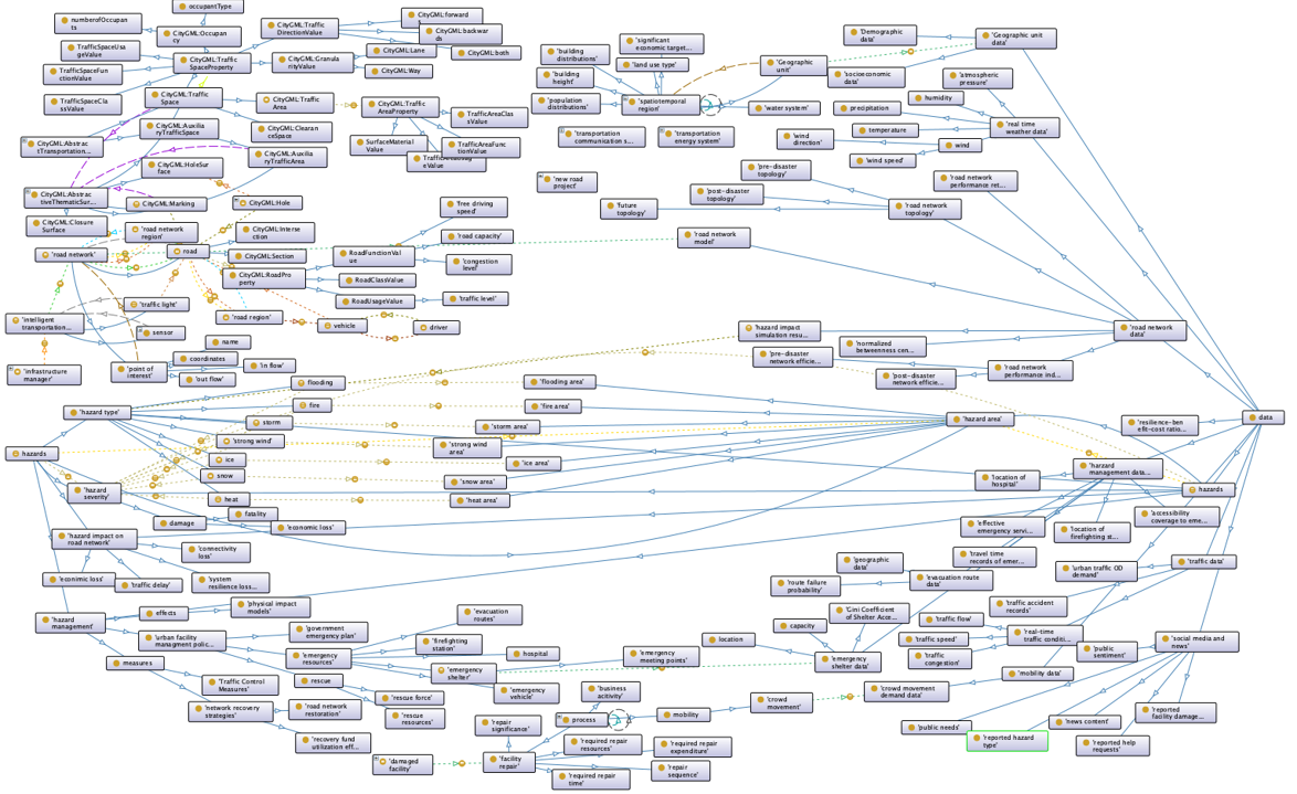
The core purpose is to address a critical gap in the data management of UTS by leveraging the background projects from two teams. By developing a data ontology, we aim to harmonize the diverse sources of UTS data, providing a common language and structure to enhance data integration and interoperability. This will empower transportation stakeholders to organize data to empower machine learning, AI, and make well-informed decisions for both climate resilience.

IoT perception + cognitive learning + AI/robotic actuation to optimize efficiency and sustainability.